
Sollievo, mai soli a Fiesole
Servizio di sostituzione temporanea per l’assistenza agli anziani fragili
Il progetto intende creare un servizio strutturato di sostituzione, programmata e urgente, delle assistenti familiari, garantendo continuità assistenziale agli anziani non autosufficienti nei momenti di riposo, ferie o indisponibilità della caregiver. L’iniziativa promuove inclusione sociale e welfare di comunità attraverso una rete interassociativa locale. Il servizio prevede uno sportello di coordinamento, una banca dati di assistenti qualificate, attivazione entro 24–48 ore e monitoraggio della qualità degli interventi.
Il progetto partecipa all’avviso pubblico per la concessione di contributi in ambito sociale a sostegno di iniziative e progetti di rilevanza locale promosso dalla Regione Toscana, che promuove e riconosce la sussidiarietà, la prossimità e l’amministrazione condivisa quali principi fondamentali del modello regionale di welfare per le cittadine, i cittadini e le proprie comunità territoriali, con particolare riferimento alle persone in condizione di fragilità e vulnerabilità sociale, nel quadro dell’ordinamento nazionale e regionale vigente.
La durata del progetto è prevista in 18 mesi (luglio 2026 – dicembre 2027), con possibilità di prosecuzione.
Contesto e bisogno
Fiesole presenta un marcato invecchiamento della popolazione, con una quota di over 65 superiore alla media regionale e una significativa presenza di anziani fragili o parzialmente autosufficienti. Questo comporta una crescente domanda di assistenza domiciliare, spesso affidata a caregiver familiari e assistenti private.
Le famiglie incontrano difficoltà soprattutto nei momenti di assenza della badante (riposi, ferie, malattia), con rischi concreti: isolamento dell’anziano, ricoveri impropri, sovraccarico familiare e ricorso a soluzioni non regolari. Il progetto nasce per rispondere a questa criticità con un servizio affidabile, rapido e qualificato.
Governance
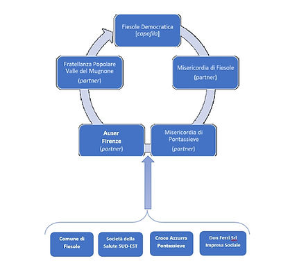
Fiesole Democratica ha promosso e coordina come capofila il progetto, affiancata da partner operativi del territorio, che gestiranno il servizio, quali la Fratellanza Popolare Valle del Mugnone - Caldine ODV; la Confraternita Misericordia di Pontassieve; la Misericordia di Fiesole ODV; l’Auser Firenze. Il progetto ha ricevuto le qualificanti manifestazioni d’interesse da parte di Comune di Fiesole; Società della Salute Sud-Est; Sms Croce Azzurra Pubblica Assistenza Pontassieve ODV; la Don Ferri srl - Impresa Sociale.
La durata del progetto è prevista in 18 mesi (luglio 2026 – dicembre 2027), con possibilità di prosecuzione.

Finalità
Il progetto si fonda su tre principi: garantire dignità e partecipazione agli anziani, sostenere concretamente le famiglie e rafforzare la comunità territoriale.
Obiettivi principali
-
assicurare continuità nell’assistenza domiciliare;
-
offrire supporto nei momenti di emergenza o assenza della caregiver;
-
prevenire abbandono e ricoveri impropri;
-
promuovere lavoro di cura qualificato e regolare;
-
rafforzare il welfare di comunità.
Obiettivi operativi
-
Attivare un servizio di sostituzione temporanea (programmata e urgente);
-
Creare una banca dati di assistenti familiari qualificate;
-
Garantire attivazioni entro 24–48 ore;
-
Supportare 80–120 famiglie nella fase iniziale.
Il servizio
Il progetto prevede due modalità integrate:
-
Sostituzione domiciliare, con personale qualificato disponibile per brevi periodi;
-
Attività di sollievo e socializzazione, in particolare nei pomeriggi di giovedì e sabato (14:00–18:00), con iniziative leggere e inclusive: giochi, letture, attività motorie dolci, laboratori culturali e momenti intergenerazionali.
Non solo assistenza, ma un vero modello di welfare culturale, capace di migliorare il benessere e la qualità della vita.
Destinatari
-
Anziani non autosufficienti o parzialmente autosufficienti residenti a Fiesole;
-
Famiglie con assistente familiare;
-
Caregiver in condizioni di sovraccarico.
Particolare attenzione sarà riservata alle situazioni di fragilità economica e sociale.
Organizzazione del servizio
-
Sportello di coordinamento per raccolta richieste, valutazione e attivazione;
-
Banca dati di 25–40 assistenti selezionate e formate;
-
Sostituzioni programmate (ferie, riposi);
-
Sostituzioni urgenti (attivazione entro 24–48 ore);
-
Formazione, supervisione e monitoraggio continuo.
Metodologia
Il progetto si basa su presa in carico personalizzata, collaborazione con servizi sociali e sanitari e monitoraggio costante. Ogni intervento prevede valutazione iniziale, piano assistenziale temporaneo e verifica finale.
Risultati attesi
-
Riduzione del carico familiare;
-
Minore ricorso a ricoveri impropri;
-
Maggiore qualità e continuità dell’assistenza;
-
Rafforzamento della rete territoriale;
-
Emersione e qualificazione del lavoro di cura.
Impatto
Il progetto contribuisce a:
-
sostenere la domiciliarità dell’anziano;
-
prevenire isolamento e marginalità;
-
rafforzare il welfare di comunità;
-
migliorare la qualità della vita di anziani e famiglie.
Sostenibilità
Prevista attraverso compartecipazione delle famiglie, collaborazioni con enti pubblici e sviluppo di una rete stabile di assistenti qualificate.
Avvio e conclusione
Il progetto sarà inaugurato con alcuni eventi pubblici di presentazione e promozione e si concluderà con un’occasione di “restituzione” alla comunità, valorizzando esperienze, risultati e relazioni costruite.
